SP Grid

The SP Grid Platform connects to hundreds of devices and enables spatially aware intelligent control. Explore our core features to transform how you connect, control, and automate your storytelling world.

Control Hub

Control Hub

Unify and orchestrate your entire project with centralised control.

  • Timeline, Widgets, Workflows, Calendar or States
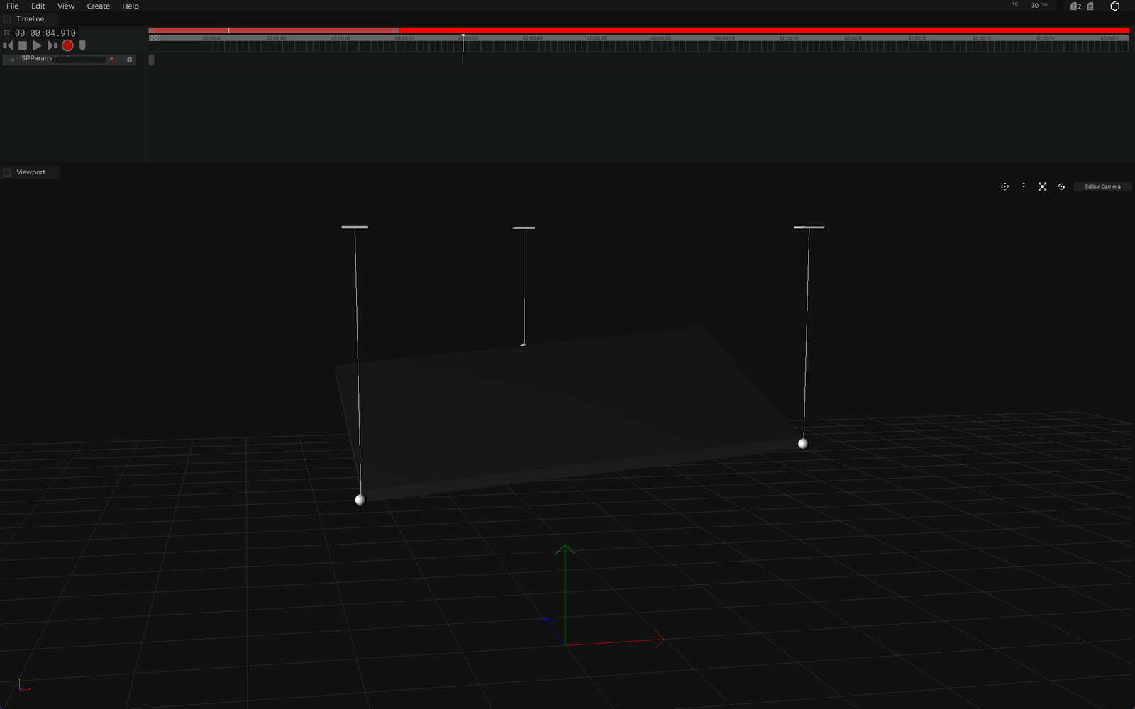
  • Stage Kinetics Simulation & Control
  • AVLM+ Sensor Technology Integration
  • Home & AV Room Automation and Control
Application Building

Application Building

Create sleek, intuitive user interfaces and GUIs tailored for operational dashboards and end-user interactions.

  • Custom Application Building
  • Multi Platform Deployment
  • Custom User Interface Design
  • Monitoring & Status Dashboards
3D Data Management

3D Data Management

Visualise, analyse, and optimise 3D data for tracking, simulation, and remapping

  • Data Emulation & Recording
  • 3D Visualisation
  • Data Analysis
  • Re-mapping & Re-routing
Automation

Automation

Seamlessly automate workflows, triggers, and spatial interactions

  • Event Based Triggers
  • Location Based Triggers
  • Automation Processes
  • Lighting & Camera Follow
Interactive Enablement

Interactive Enablement

Deploy real-time tracking, sensor integration, and interactive AVLM

  • Sensor & Logic
  • Person & Object Tracking
  • Real-time Graphics Control
  • Spatial Audio Integration
Virtual Production Tools

Virtual Production Tools

Agnostic tools for virtual production, broadcast studios, and augmented reality workflows.

  • Camera & Lens Calibration
  • Tracking Backup & Routing
  • Person & Camera Tracking
  • UE Scene Control & AR Pipeline

Download and get started

Get Grid Studio software, a free download with data watermarks and start your journey.